火焰检测器维护保养注意事项
火焰检测器维护保养注意事项
1、概述:
本文为《火焰检测器用户使用手册》局部细化描述与补充说明。用户需结合使用手册对火焰检测器进行维护与保养。
2. 火检探头的拆装
典型安装图如照片所示,隔热接头具有活接头的功能。方便火检探头的拆装。可从隔热接头处将火检探头拆下来。火检的拆装不需要专用工具。
常用的工具为:管钳,活扳手,内六角扳手,螺丝刀。

2、火检探头的日常维护与保养:
2.1 火检探头的镜头必须保持清洁无污染,火检探头温度不得超过它的最高额定温度 70℃。过高的温度会缩短火检的使用寿命。从火检探头前的三通处连续不断地注入冷却风,可满足这两个要求。
2.2 应定期火检探头拆下。目测火检镜头处是否有污染。如果有污染,可以用棉签或柔软的纸巾擦拭火检镜头。
2.3 应定期检查火检探头的温度。该温度可以从火检探头的屏幕上呈现。具体方法为:按一下“SW2”按键,屏幕上会显示“CLE”,然后显示一个数值。该数值为火检探头的温度。当火检探头指示数值高于 70 摄氏度时,需要使用红外测温枪再次检测环境温度。同时,检查火检冷却风是否正常,可适当调节火检冷却风的风量。若火检探头温度仍高于 70℃,请及时联系火检厂家的工程师。
2.4 在加热炉运行和刚刚停运期间,应确保适量的冷却风通过。平时应经常检查探头处冷却风压力,检查冷却风管是否漏泄、脱落,应防止杂物堵塞风管阀门及其它各部位。
2.5 应定期检查火检探头的观测角度,确保火检观测角度不因外力磕碰而发生变化。检查万向节的锁紧螺丝无松动、脱落现象。
2.6 探头的后盖应保持密封,防止飞灰和雨水从后盖缝隙处进入内部损坏电路板。
2.7 水平安装的火检探头,进线口应朝下放置,防止雨水从进线口进入探头。
2.8 每次大修期间,可用紫外手电筒做模拟实验。将紫外手电筒对准火检镜头快速晃动,火检应发出有火信号到控制系统,然后用手捂住探头,火检发出无火检信号,记下准确时间点与探头位号。检测完全部火检探头后,到控制系统根据时间点和位号一一比对。确保每个火检探头的信号能准确的传输给控制系统。
2.9 定期观察火检探头屏幕指示的模拟量输出数值。当出现较大波动,且波动到 50%以下时,需要检查火检镜头是否有污染。火检角度是否正常。
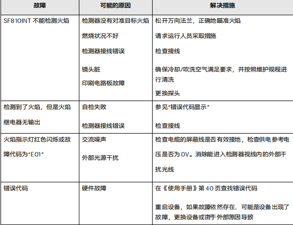
3、火检故障排除:
