行业知识

流量计测量仪表原理与故障处理

2025-09-25 08:41:38 乐鱼(中国)

流量计测量仪表原理与故障处理

流量是天然气生产过程中一个重要的参数。流量就是在单位时间内流体通过一定截面积的量。

流量分为瞬时流量和累计流量。瞬时流量是指单位时间内流过管道某一截面流体的数量,简称流量。累积流量是指在某一段时间内流过管道的流体数量总和,即瞬时流量在某一段时间内的累积值,又称为总量。

流量和总量又有质量流量、体积流量两种表示方法。单位时间内流体流过的质量表示为质量流量。以体积表示的称为体积流量。

流量的检测方法很多,所对应的流量计种类也很多,按照检测原理不同可分为如下三大类:

(1)速度式流量计

定义:以测量流体在管道内的流速作为测量依据来计算流量的仪表。

主要种类:差压式流量计、转子流量计、电磁流量计、涡轮流量计、旋涡流量计、超声流量计、涡街流量计等。

(2)容积式流量计

定义:以单位时间内所排出的流体的固定容积的数目作为测量依据来计算流量的仪表

主要种类:椭圆齿轮流量计、腰轮流量计等

(3)质量流量计

定义:以测量流体流过质量作为测量依据的仪表。

主要分为直接式和间接式两种:

直接式是指直接测量质量流量,主要种类包括量热式、角动量式、陀螺式、科里奥利力式

间接式是指用密度与容积流量运算得到质量流量。

常见应有的流量仪表主要有孔板流量计、旋进旋涡流量计、涡街流量计、电磁流量计、以及罗茨流量计等。

5.1 孔板流量计

差压式流量计是基于液体流动的节流原理,利用流体流经节流装置所产生的压力差来实现流量测量的仪表,是最成熟,最常用的流量测量方法之一,差压流量计根据节流元件可以具体分为孔板、喷嘴、文丘里管三种流量计。

孔板流量计是将标准孔板与多参数变送器(差压变送器、温度变送器及压力变送器)配套组成的高量程比差压流量装置。庆深气田所应用的该仪表主要用于计量外输天然气的流量。

图片关键词

5.1.1 主要结构

节流装置(孔板和取压装置)、导压管、差压变送器。

5.1.2 工作原理

充满管道的流体流经管道内的节流装置,在节流件附近造成局部收缩,流速增加,在其上、下游两侧产生静压力差,流体流量愈大,产生的压差愈大,因而可以根据压差来衡量流量的大小。

5.1.3 故障处理

(1)故障判断步骤

孔板流量计有很多的组成部分,其中任何一部分出现故障,均会影响整个流量计的正常工作。故障发生时,可以按下图所示思路进行故障的判断和检查:

图片关键词

(2)常见故障判断

图片关键词

5.1.4 注意事项

(1)计算机内输入的仪表量程及孔板等参数一定要与现场实际一致。

(2)孔板流量计的流量计算与天然气的物性参数有关,为此需要定期对气体组分进行分析,并依据检测结果进行重新输入。

(3)对孔板要进行定期的提取及清洗,排除孔板因素对流量计测量结果的影响。

(4)对差压变送器要定期进行放空处理,排除引压管内的积水及杂质。

5.2 旋进旋涡流量计

旋进旋涡流量计是集流量、温度、压力检测功能于一体,并能进行温度、压力、压缩因子自动补偿的新一代流量计,是石油、化工等行业用于气体计量的理想仪表。

5.2.1 主要结构

旋进旋涡流量计结构紧凑,主要由壳体、旋涡发生体、传感器(温度、压力、流量)、整流器、支架和转换器构成。

图片关键词

5.2.2 工作原理

当沿着轴向流动的流体进入到流量传感器入口时,在旋涡发生体的作用下,被强制围绕中心线旋转,产生旋涡流,旋涡流在文丘里管中旋进,到达收缩段突然节流后,使旋涡流加速,当通过扩散段时,旋涡中心沿一锥形螺旋线进动。此时,旋涡中心通过检测点的进动频率与流体的流速成正比。由压电传感器检测到的旋涡流进动频率信号经放大、滤波、整形后转换成流量值进行就地显示或信号选择。

图片关键词

(1)正常工作下面板显示

图片关键词

说明:

① 总量(标准体积)最小可保留小数后4位,小数点自动进位,10位溢出后自动清零。

② 流量(标准体积)最小可保留小数后2位,最大值为9999m3/h,当超出时示值闪烁,此时实际值为示值的10倍。

③ 温度示值为—XX.X℃至XXX℃,当小于100℃时,保留1位小数显示。

④ 压力示值最小可保留1位小数,最大值为9999kPa,当超出时示值闪烁,此时实际值为示值的10倍。

⑤ 当电池符号出现闪烁时,表示电池欠压,应在半个月内及时将电池换上。

(2)故障判断步骤

故障发生时,可以按下图所示思路进行故障的判断和检查:

图片关键词

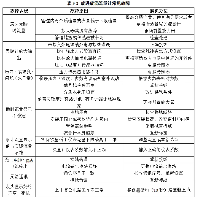
(3)常见故障判断

图片关键词

5.2.4 注意事项

(1)安装流量计前应清理管道杂物,焊渣、粉尘等。

(2)流量计运行时应缓慢打开后关闭阀门,防止瞬间气流冲击而损坏管路和仪表。

(3)流量计运行时不允许打开后盖,更改内部参数,否则会影响流量计的正常运行。

(4)若输出信号为(4—20)mA,为提高其准确度,用户使用时应根据实际的最大标准流量设定20mA的对应值。

(5)对流量计进行任何形式的维修,必须先将流量计停用(正常流程走旁通)。

(6)应定期抄录表头数据(每天或每周)以及不定期查看电池状况、检查仪表系数及铅封等,如发现异常及时处理。

5.3 涡街流量计

涡街流量计主要用于工业管道介质流体的流量测量,如气体、液体、蒸气等多种介质。其特点是压力损失小,量程范围大,精度高,在测量工况体积流量时几乎不受流体密度、压力、温度、粘度等参数的影响。无可动机械零件,因此可靠性高,维护量小。

5.3.1 主要结构

涡街流量计由传感器和转换器两部分组成。

5.3.2 工作原理

涡街流量计是应用流体振荡原理来测量流量的,流体在管道中经过涡街流量变送器时,在三角柱的旋涡发生体后上下交替产生正比于流速的两列旋涡,涡街产生的脉冲频率与被测流体的实际体积流量成正比。

图片关键词

图片关键词

5.3.4 注意事项

(1)安装时应使传感器的流向标志与管道内流体流向一致。

(2)连接传感器的屏蔽电缆走向,应尽可能远离强电磁场的干扰场合。绝对不允许与高压电缆一起敷设,屏蔽电缆要尽量缩短,并且不得盘卷,以减少分布电感,最大长度不应超过200米。

(3)安装传感器前,管道必须进行清洗。冲掉管内的杂质,避免通流后堵塞传感器。测量液体的管道必须充满被测液体,防止气泡的干扰。

5.4 电磁流量计

电磁流量计是一种高精度、高可靠和使用寿命长的流量仪表,采用电磁感应的方法测量具有导电性的液体介质的流量,常用来测量酸、碱、盐溶液以及含有固体颗粒(例如泥浆)或纤维液体的流量。

庆深气田所应用的该仪表主要用于消泡剂流量的计量。

5.4.1 主要结构

电磁流量计简单说是由流量传感器和变送器组成的。
流量传感器是把流过管道内的导电液体的体积流量转换为感应电势。其转换原理就是著名的法拉第电磁感应定律,即导体通过磁场,切割电磁线,产生电动势。

变送器是把电势信号转换成统一的直流标准信号作为输出,以便进行指示、记录和控制。由励磁电路、信号滤波放大电路、A/D采样电路、微处理器电路、D/A电路、变送电路等组成。

5.4.2 工作原理

电磁流量计的工作原理是基于法拉第电磁感应定律。在电磁流量计中,测量管内的导电介质相当于法拉第试验中的导电金属杆,上下两端的两个电磁线圈产生恒定磁场。当有导电介质流过时,因流体切割磁力线而产生感应电势。

图片关键词

5.4.3 故障处理

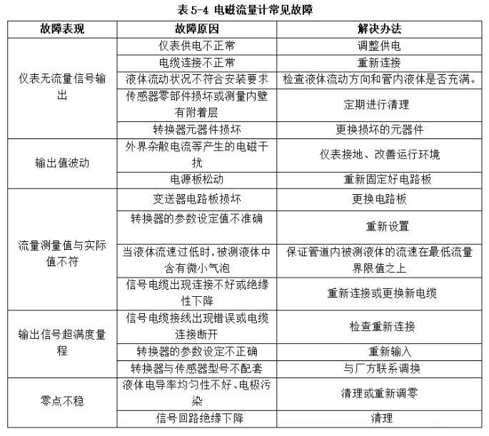
电磁流量计在运行中产生的故障有两种:一是仪表本身故障,即仪表结构件或元器件损坏引起的故障;二是由外部原因引起的故障,如安装不妥流动畸变、沉积和结垢等。

图片关键词

5.5 罗茨流量计

罗茨流量计又称气体腰轮流量计,是一种容积式流量计。主要用于对管道中气体流量进行连续或间歇测量的高精度计量仪表。它具有精度高、可靠性好、重量轻、寿命长、运行噪声低、安装使用方便等特点。

庆深气田所应用的该仪表主要用于外供天然气流量的计量。

图片关键词

5.5.1 主要结构

由壳体、腰轮转子组件(即内部测量元件)、驱动齿轮与计数指示组件等构成。在罗茨流量计的壳体内有一个计量室,计量室内有一对或两对可以相切旋转的腰轮,在流量计壳体外面与两个腰轮同轴安装了一对驱动齿轮,他们相互啮合使两个腰轮可以相互联动。

5.5.2 工作原理

利用测量元件—两个腰轮,把流体连续不断的分割成单个的体积部分,利用驱动齿轮和计数指示结构计量出流体总体积量。工作原理可以从下图中的四个过程来分析。当有气体通过流量计时,在流量计进出口气体压力差的作用下,两腰轮将按如图方向旋转。当在进气口充入气体时,两个腰轮都向外转,如图位置1所示。当下边的腰轮成水平状态时,在它下边存有一定体积量的气体,连续转动时,一定体积量的气体将从排气口排出,见图位置2所示。上边的腰轮将进来的气体存入上腔中,并将气体送出排气口,见图位置3、位置4所示。当进气压力高于排气压力时,两个腰轮将连续转动,一次次地排出气体,当两个腰轮各完成一周的转动时所排出的气体为一回转量。在腰轮转动轴上带动一副蜗轮和一套变速齿轮组合传送到计数装置进行累计流量计量。

图片关键词

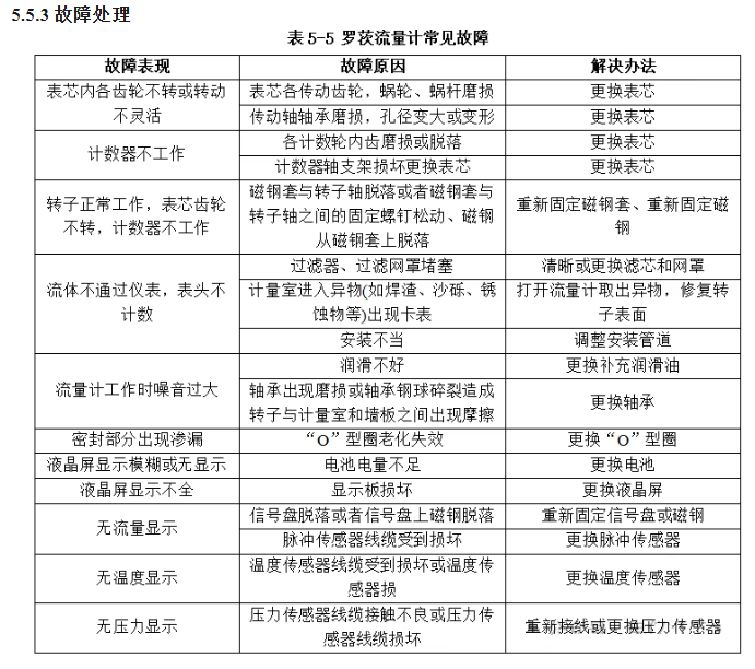
图片关键词

5.5.4 注意事项

(1)表头要有一定数量的润滑油,润滑油一般为硅油或砷油。

(2)应按时定期巡检,听:运转是否有杂音;看:表头机械记数器有无卡阻,记录是否连续。

(3)每半年应清洗一次过滤器,过滤器是否堵塞从进出口压力差来判断。一般压差超过0.07MPa应清洗。

(4)在流量计规定范围内使用,不得超限;超载20%不得过30分钟,否则会降低计量准确度。

(5)启用前应首先缓慢开启旁通阀然后打开流量计入口阀,再打开出口阀,打开出口阀同时一定要密切注视流量计指针的移动速度,正常工作后,再关闭旁通阀,如出现异常,应立即打开旁通阀,同时关闭出入口阀,进行检查处理。

孔板流量计故障

实例1 扩建站孔板工作异常,主要表现为瞬时显示不准确且不稳定,为了查找故障原因,进行了一系列的故障排查:

(1)对差压变送器,压力变送器进行放空操作,均归零显示且无异常,温度变送器也工作正常;

(2)提取孔板,对其进行检查和清洗,发现孔板并无异常。清洗完孔板后,注入了密封脂。恢复后,瞬时就恢复了正常,证明故障原因是密封性不好,经过注脂后恢复了正常。

实例2 9站孔板流量计工作异常,主要表现为值班室上位机上无瞬时显示,为了查找故障原因,进行了一系列的故障排查:

(1)对压力变送器放空均归零显示且无异常,温度变送器显示与现场温度计基本一致工作正常;

(2)对差压变送器进行放空处理,发现不归零,现场测量电流,发现仪表无输出电流。

初步判断差压变送器故障,后经更换后,工作正常。

TAG: 流量计
首页
产品
新闻
联系