行业知识

烟气在线监测设备监测口“前6后3”、“前4后2”该如何区分?

2023-10-18 10:24:35 乐鱼(中国)

烟气在线监测设备监测口“前6后3”、“前4后2”该如何区分?

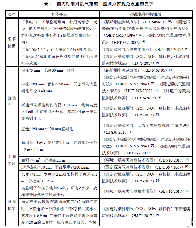
现有的烟气在线监测设备监测点位设置比如前6后3、前4后2诸如此类的,存在很多不规范的问题,包括规定不细致、可操作性差,甚至标准之间互相矛盾的情况。执法人员向企业提出排放口监测点位规范化整改要求时常常无法可依,使得工作开展力不从心。这不,前几日,生态环境部发布重磅规范《固定污染源排放口监测点位设置技术指南(征求意见稿)》,大家可重点阅读。今日小编分享如下目前国内标准对废气排放口监测点位规范设置的要求汇总表,大家再结合读读新标准,就清楚啦!汇总标准如下:


烟气在线监测设备的监测点位确定及规范化设置的相关生态环境标准主要有:《锅炉烟尘测试方法》(GB5468-91)、《固定污染源排气中颗粒物测定与气态污染物采样方法》(GB/T16157-1996)、《固定污染源废气低浓度颗粒物的测定重量法》(HJ836-2017)、《固定源废气监测技术规范》(HJ/T397-2007)、《固定污染源监测质量保证与质量控制技术规范(试行)》(HJ/T373-2007)、《固定污染源烟气(SO2、NOX、颗粒物)排放连续监测技术规范》(HJ75-2017)、《固定污染源烟气(SO2、NOX、颗粒物)排放连续监测系统技术要求及检测方法》(HJ76-2017)、《环境二噁英类监测技术规范》(HJ916-2017)等。

图片关键词

烟气在线监测常见的问题及处理方式

1.采样管路发现液态水

如果系统采样管路中出现了超过固定数量的液态水,系统中的湿度报警装置就会自动报警,与此同时,采样泵的工作也会停止,虽然造成的影响较大,但是在烟气在线监测系统中安装湿度报警器很有必要。因为如果不安装湿度报警器,就很难发现系统采样管路中是否存在数量过多的液态水,一段时间之后,采样泵就不能正常开机,无法工作,气体分析仪等其他部件也会逐渐被腐蚀,在很大程度上影响了烟气在线监测系统工作的科学性和准确性,所以安装湿度报警器具有非常重要的意义。


2.取样管路吹扫时数据无法保持

在烟气在线监测系统中,二氧化硫的含量也参与到脱硫系统的自动调节工作中,所以当烟气在线监测系统中取样管路吹扫时,系统检测到的数据就会出现很大的变化,从而影响到脱硫系统的自动调节。如果使用半干法进行脱硫工作,脱硫率仍然会在取样管路吹扫时发生较大的变化,并且,由于脱硫塔中喷入的消石灰量是以烟气中二氧化硫含量的计算结果为基础,所以在烟气在线监测系统取样管路进行吹扫时,由于二氧化硫含量计算结果不准确,所以消石灰量也不正确,这就在很大程度上影响到实际的脱硫率。在实际工作过程中,如果要想得到准确的脱硫率,就要在烟气在线监测系统取样管路吹扫之前,就退出消石灰的给定自动。但是由于烟气在线监测系统的取样管路吹扫频率为每两个小时一次,所以需要退出消石灰给定自动操作会比较频繁,为了有效解决这个问题,可以在烟气在线监测系统取样管路吹扫时,将吹扫指令交给可编程逻辑控制器发出,同时在集中控制室的分散控制系统中引入该指令,使分散控制逻辑中回路,从而达到数据自保持的目的。


3.伴热控制回路不合理

一般情况下,脱硫主要有两种方法:湿法脱硫和干法脱硫。其中,湿法脱硫是在烟囱和引风机之间正式安装一个脱硫塔,以喷淋的形式在脱硫塔中加入石灰石浆液,而干法脱硫是在除尘装置含有烟气之前,就在烟气中加入石灰、石粉,从而达到脱硫的效果。这两种方法都会造成脱硫之后,水分较多且烟气温度非常低,从而导致烟气取样管路发生结露,造成测量值不准确。此外,半干法进行脱硫时,由于烟尘的含量较大,遇到水分之后就很容易导致取样管路发生堵塞,所以这几种方法都不可取,目前,为了解决这些问题,达到较好的脱硫效果,可以采取取样管路增加伴热的方法。伴热主要有电伴热管、电拌热带伴热以及蒸汽伴热等三种方式。由于烟气在线监测系统中,烟气取样管的伴热主要使用电伴热管持续加热的方法,所以要对温度进行合理的控制,将120摄氏度作为是否启动伴热的关键因素,但是为了维持120摄氏度,就会使温度一直在120摄氏度周围发生较大的变化,使固态继电器需要频繁的操作,导致固态继电器容易发生损坏,从而造成严重的后果。后果主要分为两种情况:其一,由于烟气中的结露水汽、取样管路不能加热以及固态继电器无法闭合等原因导致管路被腐蚀、测量结果不准确等,甚至造成管路堵塞的情况。其二,取样管路持续加热以及固态继电器无法断开导致伴热烧坏。如果出现了这两种情况,就必须重新更换取样管路,给企业带来了严重的经济损失。所以必须对烟气取样管的伴热控制回路进行优化改造,将120摄氏度单点控制改为两点控制:当温度高于120摄氏度时,停止加热;当温度在100摄氏度以下时,开始加热。


4.采样系统堵塞

烟气在线监测系统中的采样系统主要包括三级精密过滤器、冷凝器、伴热管线、二级精密过滤器以及采样探头等组成部分,一旦采样系统发生堵塞,就会导致采样的流量比较低,后果比较严重。有关部门在发现采样系统堵塞时,首先要确定堵塞的具体部位,可采用以下方法:由于伴热管线和采样探头通常都是在烟囱或者烟道等距离地面较高的地方,检查不方便,所以可以先对分析机柜内部的三级精密过滤器、二级精密过滤器以及冷凝器等进行仔细的检查。但是要求对机柜内部检查的人员具有较高的专业素质,必须要熟悉采样系统,确保排查结果准确。


5.气体分析仪发生故障

通常情况下,气体分析仪发生故障主要分为两种情况:量程和零点的频繁变动导致线性误差较大、气体室受到污染。首先,量程和零点的频繁变动导致线性误差较大,主要原因在于烟气在线监测系统仪表的供应商有很多,不同的供应商在设计气体分析仪时会具有不同的特点,所以要想准确判断故障发生的位置和原因比较困难。所以在排查时,要先确定气体分析仪显示面板是否提示故障报警,根据报警信息来确定故障发生的位置。同时由于气体分析仪设计原理主要是光学测量原理,所以还要对光源进行检查,确定是否因其老化而引起的故障,但是要严格按照仪器说明书检查,如果检查结果表明光源过弱或者过强,就要及时更换光源。排除这些原因之后,还要对检测器进行检查,确定其是否正常工作,但要注意检测器的检查比较困难,要求检测人员的业务素质较好,所以必要时可以生产厂家进行仔细的检查。其次,气体室是否收到污染直接会影响到光学镜面是否可以正常使用,如果预处理系统存在先天缺陷或者无法正常工作而导致灰尘、水汽进入气体室,就会严重影响测量结果的科学性和准确性,要解决这个问题,首先要用干净的水对气体室进行全面的清洗,然后使用压缩空气进行吹干。


6.冷凝器发生故障

由于气体冷凝器是烟气在线监测系统中预处理系统的核心部件,种类比较多,但是无论是电子冷凝器还是压缩机式冷凝器,企业在选择时,考虑的重点因素就是冷凝器的使用质量。一般情况下,冷凝器故障的发生原因主要有两种情况:其一,由于使用时间过长,导致冷凝器发生堵塞,在处理时,可取出冷凝罐,进行仔细的清洗。其二,由于冷凝器的温度没有达到事先规定的温度,从而发生故障,这种情况通常是由于温控装置和电源装置运行错误而导致。


首页
产品
新闻
联系